Competent Boards | UI/UX Case Study
Education programs for business leaders and board members.
Introduction
The business landscape in North America and around the world is changing. There are more regulations requiring companies to think about their social impact.
The legal and business ramifications of not meeting these requirements could put the company out of business.
Competent Boards provides board members and business leaders with the knowledge and expertise to be able to maneuver in this changing business landscape.
"As an early-stage start-up, being able to entrust someone with our customer journey and experience is a big deal and Laxsan has been stellar throughout our working relationship."
- Chris | CEO, Classlete
Project Goals
Redesigning the website was one of my main goal. There was a lot of traffic coming in to the site, but conversion rates were low.
Before starting the redesign, I studied the analytics to get an understanding of the user behaviour of the website visitors, and optimized the designs to fit that.
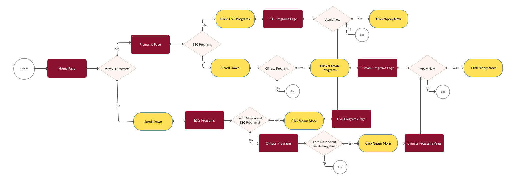
User Flow
Final Product
Results
Redesigning the Competent Boards website resulted in a noticable improvement in conversions and overall user engagemment.
"I was able to trust him with the whole UX of my website. He took ownership of the work, and treated it like it was his own website. He always has new ideas that are supported with analytics data and research. Working with Laxsan was a wonderful experience!"
- Harman | Founder, Webplate
Bring peace of mind to your business
Finding the best ways to convert website visitors into paid customers shouldn't be a guessing game.
Get In Touch